Kraj gradnje: Naklo, Slovenija
Obdobje projektiranja: 2016
Investitor: Privatnik
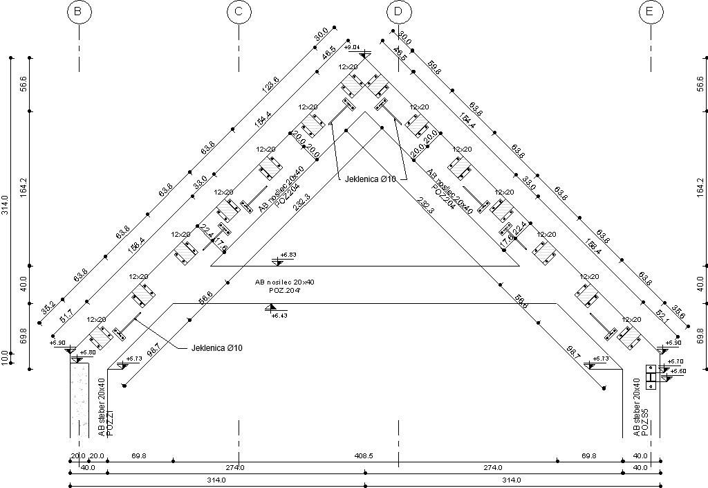
Nosilna konstrukcija: AB konstrukcija, Jeklena konstrukcija, Leseno ostrešje
Opravljena storitev: načrt gradbenih konstrukcij v fazi PGD, PZI
Način projektiranja. BIM z uporabo Autodesk Revit-a





